17 年
手机商铺
入驻年限:17 年
客服部
北京
技术服务、试剂、抗体、细胞库 / 细胞培养、ELISA 试剂盒
生产厂商

Complement component 3重组蛋白|Recombinant Mouse Complement component 3 Protein (His Tag)
品牌:Sino Biological
¥4520 - 29350
咨询公司新闻/正文
587 人阅读发布时间:2024-10-24 10:09
许多能够引起人类疾病的病毒属于包膜病毒,如新冠病毒、猴痘病毒、流感病毒、埃博拉病毒、狂犬病毒、基孔肯雅病毒等。这些病毒株的获得是一个复杂耗时的过程,且危险性高,需要在生物安全3级或4级实验室进行,严重限制了研究、预防和治疗效率。
假病毒(Pseudovirus)技术的出现解决了这些难题。假病毒基于包膜蛋白构建,不需要分离培养活病毒,且只能复制一次,可在BSL-2实验室操作。假病毒含有报告基因,能够模拟天然包膜病毒的表面特征,易于定量分析。
根据核心基因组来源,假病毒可以分为3类:HIV-1基因组、VSV基因组和MLV基因组。假病毒在体外完成核心基因组和包膜蛋白的组装,通过质粒或稳定表达的细胞系表达包膜蛋白,用于感染靶细胞,模拟活病毒感染过程。

不同假病毒获取示意图
(源自文献:doi: 10.1016/j.micres.2022.126993)
假病毒已成为病毒学研究中的重要工具之一。义翘神州已成功开发一系列高品质假病毒产品,覆盖SARS-CoV-2、MERS、流感等多种病毒,广泛应用于病毒感染机制研究、血清中和抗体检测以及疫苗效价评估、抗病毒药物筛选和评价等研究。
01 病毒感染机制研究
众所周知,ACE2是SARS-COV-2的关键受体。但是在不表达ACE2的器官中也能检测到该病毒,表明可能存在其他受体或共受体介导病毒感染。中国科学院昆明动物研究所赖仞团队联合多个研究团队发现转铁蛋白受体(TfR)直接与病毒刺突蛋白高亲和力结合,是另一种介导SARS-COV-2感染的受体。Omicron假病毒证实过表达TfR和ACE2的细胞感染率更高。

用SARS-COV-2原始毒株和Omicron突变假病毒(货号:PSV017)感染过表达人TfR和ACE2的BHK-21细胞,结果显示Omicron感染率更高
(源自文献:doi: 10.1073/pnas.2317026121)
02 中和抗体检测
清华大学向宇研究团队通过对RBD的核酸适配体进行修饰,筛选获得一种阻断RBD-ACE2结合的共价化合物。此化合物通过与RBD形成共价键来中和SRAS-COV-2假病毒感染,使假病毒中和效应比对照高25倍以上。研究证实利用共价抑制机制开发新冠抑制剂抗病毒药物潜力巨大。

单克隆抗体和共价核酸适配体6C3-7SF、6C3、6C3-7PS的假病毒(货号:PSV001)中和活性检测结果
(源自文献:doi: 10.26434/chemrxiv-2021-nd0r2-v2)
03 疫苗免疫效果的评价
上海交通大学崔大祥团队为提高亚单位疫苗免疫原性,研制了一种新型疫苗佐剂体系,获得氧化石墨烯复合佐剂纳米疫苗(GCR)及微针贴片疫苗(MGCR)。假病毒(货号:PSV001)中和血清检测数据显示接种第2针疫苗后,GCR新型疫苗中和效果更好。

接种GCR疫苗小鼠血清的假病毒中和活性
(源自文献:doi: 10.7150/thno.83390)
04 抗病毒药物筛选
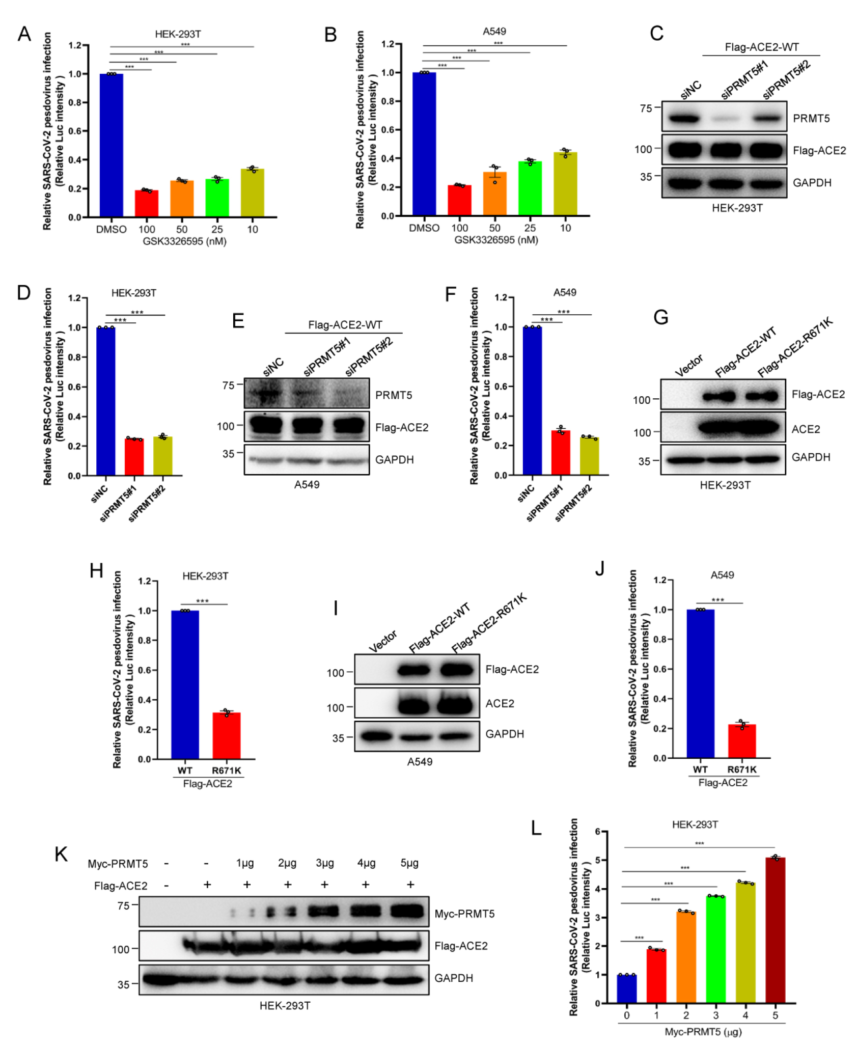
徐州医科大学的郑骏年、白津团队首次发现PRMT5特异性抑制剂GSK3368595(全球临床研究已进入Ⅱ期)能够明显抑制新冠病毒刺突蛋白与ACE2受体结合,抑制病毒感染宿主细胞。本研究通过设置抑制剂浓度、敲低或过表达PRMT5,检测新冠假病毒(货号:PSV001)感染过表达ACE2的HEK-293T或A549细胞,结果显示GSK3368595能够抑制新冠假病毒感染。

GSK3368595抑制假病毒感染的实验结果图
(源自文献:doi: 10.1002/jmv.28158)
义翘神州假病毒产品及中和检测服务
产品优势
★滴度高:
≥105 TCID50/mL,侵染细胞后Luciferase发光值达106 RLU★真实性好:采用HIV-1框架,表面表达病毒入侵细胞关键蛋白,可模拟真病毒侵染细胞机制
★安全性强:
仅可一次性感染细胞,无自主复制能力、无致病性
★验证全:
多样本验证(血清、中和抗体),与真病毒检测结果吻合度高
★稳定性强:
质控方法可靠,批次间稳定,可以长期稳定制备和供应
义翘神州假病毒产品列表
| 货号 | 产品名称 |
| PSV030 | SARS-CoV-2 XBB.1.5 (Omicron) Spike Pseudovirus |
| PSV038 | SARS-CoV-2 EG.5.1 (Omicron) Spike Pseudovirus |
| PSV039 | SARS-CoV-2 JN.1 (Omicron) Spike Pseudovirus |
| PSV004 | Influenza A H3N2 (A/Panama/2007/1999) Pseudovirus |
| PSV036 | Influenza B (B/Austria/1359417/2021) Pseudovirus |
义翘神州假病毒中和检测服务

【参考文献】
1. Qi Xiang, et al. Application of pseudovirus system in the development of vaccine, antiviral-drugs, and neutralizing antibodies. Microbiological Research, 2022.
2. Zhiyi Liao, et al. Human transferrin receptor can mediate SARS-CoV-2 infection. PNAS, 2024.
3. Zichen Qin, Yiying Zhu and Yu Xiang, Covalent Bonding Aptamer with Enhanced SARS-CoV-2 RBD-ACE2 Blocking and Pseudovirus Neutralization Activities. ChemRxiv, 2021. doi: 10.26434/chemrxiv-2021-nd0r2-v2
4. Ang Gao, et al. Developing an efficient MGCR microneedle nanovaccine patch for eliciting Th 1 cellular response against the SARS-CoV-2 infection. Theranostics, 2023. doi: 10.7150/thno.83390
5. Zhongwei Li, et al. GSK3326595 is a promising drug to prevent SARS-CoV-2 Omicron and other variants infection by inhibiting ACE2-R671 di-methylation. J Med Virol, 2023. doi: 10.1002/jmv.28158.