17 年
手机商铺
入驻年限:17 年
客服部
北京
技术服务、试剂、抗体、细胞库 / 细胞培养、ELISA 试剂盒
生产厂商

Complement component 3重组蛋白|Recombinant Mouse Complement component 3 Protein (His Tag)
品牌:Sino Biological
¥4520 - 29350
咨询公司新闻/正文
635 人阅读发布时间:2024-11-13 14:00
什么是CTK
CTK是Cytoplasmic Tyrosine Kinases的简写,即细胞质酪氨酸激酶。CTK是一类位于细胞质的非受体酪氨酸激酶,囊括我们熟知的JAK、ABL、BTK、LCK、CSK、SYK等激酶。
CTK在细胞内信号传导中扮演重要角色,尤其是细胞生长、分化、代谢和免疫过程。CTK活性失调与多种癌症和慢性疾病相关。如JAK激酶介导细胞因子相关的信号通路,具有细胞增殖、分化、凋亡及免疫调控作用。Src家族激酶调控细胞的增殖和迁移,LCK是免疫系统中T细胞信号传导的关键因子。
CTK抑制剂研究进展
JAK抑制剂潜力巨大。JAK抑制剂的主要作用机制是选择性地抑制Janus激酶的活性,进而阻断JAK-STAT信号通路。JAK抑制剂已广泛用于血液系统疾病、肿瘤、类风湿性关节炎、银屑病等领域。2011年全球第一款JAK抑制剂芦可替尼获FDA批准上市,目前全球范围内共有11款获批上市。据弗若斯特沙利文预计2030年JAK抑制剂市场规模将增至305亿美元,年复合增长率为8.0%。
2024年10月29日,诺华的第四代BCR-ABL抑制剂Scemblix®(asciminib)获得FDA加速批准,用于治疗新诊断的费城染色体阳性慢性粒细胞白血病(Ph+CML-CP)成年患者。这是一款BCR-ABL变构抑制剂。BCR-ABL基因在临床上出现大量突变位点,目前有许多抑制剂正在进行临床前或临床试验,展现出丰富的结构多样性和潜在的抑制活性。
B细胞受体(BCR)信号通路在机体获得性免疫中具有关键作用。抗原结合BCR导致B细胞增殖和分化。该信号通路相关的激酶有LYN、SYK、BTK、PI3K等。BCR信号传导在部分B细胞淋巴瘤中失调。BTK在B细胞和其他造血细胞中表达,不在T细胞中表达。BTK在BCR信号通路的上游,是非常好的抑制性药物靶点。BTK抑制剂已成为多种B细胞恶性肿瘤的标准治疗策略。
全球已有6款BTK抑制剂上市,其中10月29日礼来的非共价抑制剂Pirtobrutinib(匹妥布替尼)在我国获批上市。赛诺菲的Rilzabrutinib治疗持续性或慢性免疫性血小板减少症(ITP)成年患者的III期LUNA 3研究达到主要终点,计划在今年年底前向FDA递交上市申请,有望成为全球第7款BTK抑制剂。Rilzabrutinib是一种口服、可逆、共价BTK抑制剂,有望成为多种免疫介导疾病的“first-in-class”或“best-in-class”治疗药物。
表1:针对CTKs靶点的药物开发概述
| 靶点 | 适应症 |
| JAK | 类风湿性关节炎、皮炎、牛皮癣、炎症、脱发等 |
| ABL | BCR-ABL阴性非典型慢性髓系白血病、慢性髓系白血病、帕金森病等 |
| BTK | 免疫系统疾病、血液和淋巴类疾病、肿瘤、血小板减少症等 |
| SYK | 血小板减少症、急性髓系白血病、炎症性皮肤病、弥漫大B细胞淋巴瘤、自身免疫性疾病等 |
| FAK | 卵巢癌、非小细胞肺癌、胃癌、黑色素瘤、三阴性乳腺癌等 |
| Src | 乳腺癌、骨质疏松症、血液肿瘤、胶质瘤、营养不良、转移性前列腺癌等 |
| CSK | 急性淋巴细胞白血病、神经退行性疾病、慢性粒细胞白血病、心律失常等 |
| ACK | 非小细胞肺癌、前列腺癌等 |
| TEC | 溃疡性结肠炎、脱发、克罗恩病、瘢痕疙瘩、真菌病、皮肤T细胞淋巴瘤等 |
CTK相关研究文章展示
SignalChem Biotech(义翘神州全资子公司)是激酶领域代表性企业之一,专注于研究、开发和生产高质量激酶重组蛋白产品。SignalChem Biotech的CTK激酶产品已助力多篇文章发表在知名学术期刊。
1 助力电压门控钠通道的磷酸化研究
Wadsworth等人发现Y158是JAK2(购自SignalChem)磷酸化FGF14的位点,该位点介导FGF14的同源二聚化与Nav1.6的相互作用。抑制JAK2后,FGF14的同源二聚化增加。研究提出神经元中JAK2的水平通过控制FGF14的二聚化水平直接影响发射和可塑性,进而控制与Nav1.6相互作用的单体。

质谱结果显示:JAK2在Y158位点磷酸化FGF14
(源自文献:doi: 10.1016/j.bbamcr.2020.118786)
2 JAK1亚型选择性抑制剂开发
Kavanagh等人设计开发了选择性靶向JAK1的共价变构抑制剂VVD-118313。为了探索其抑制机理,研究人员利用购自SignalChem的活性JAK1(货号:J01-11G)进行肽底物检测,与正构抑制剂Tofacitinib不同,VVD-118313(5a)几乎不会影响JAK1的催化活性。通过突变体实验发现VVD-118313是通过变构效应抑制下游磷酸化。

以具有催化活性的JAK1(货号:J01-11G)进行肽底物检测,探索JAK1变构抑制剂的作用机制。
(源自文献:doi: 10.1038/s41589-022-01098-0)
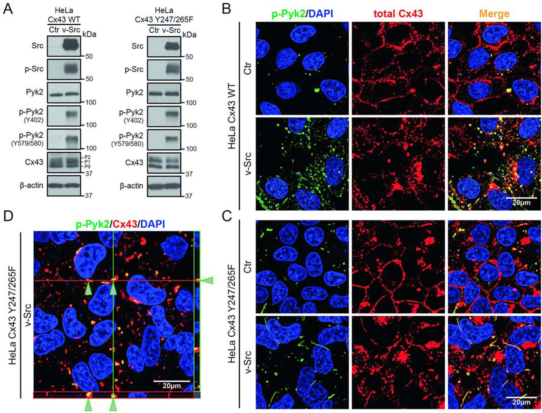
3 Pyk2调控Cx43介导的细胞间信号
Zheng等人研究发现同时抑制Pyk2和Src能够促进间隙连接蛋白Cx43介导的细胞间通讯。在体外磷酸化筛选中发现Pyk(购自SignalChem,货号:P92-11H)激酶磷酸化Cx43,质谱结果发现磷酸化位点是Cx43的羧基端残基Y247、Y265和Y313。细胞水平实验显示Pyk2可以被Src激活,进而磷酸化Cx43。这一研究结果进一步阐明Cx43在细胞间隙连接通讯中的作用机制。

HeLa细胞中活性Pyk(购自SignalChem,货号:P92-11H)与Cx43的相互作用。
(源自文献:doi: 10.1016/j.yjmcc.2020.09.004.)
CTK相关热门产品推荐
SignalChem Biotech(义翘神州全资子公司)已成功开发1100多种具有生物活性的激酶蛋白,覆盖90%以上的人类激酶组,其中包括400多种临床相关的激酶突变体。
SignalChem Biotech已开发一系列高品质细胞质酪氨酸激酶产品,如JAK、ABL、BTK、SRC等,推进针对CTKs的靶向治疗研究。
| SignalChem Biotech(义翘神州全资子公司) | |||
| 热门高活性CTK激酶蛋白 | |||
| 货号 | 激酶 | 种属 | 标签 |
| J01-11G | JAK1, Active | Human | GST |
| J03-11G | JAK3, Active | Human | GST |
| A03-11H | c-Abl/ABL1, Active | Mouse | His |
| S19-18G | Src, Active | Human | GST |
| S52-10G | Syk, Active | Human | GST |
| M49-10G | MATK, Active | Human | GST |
| P94-10G | Brk, Active | Human | GST |
| C63-10G | CSK, Active | Human | GST |
| 义翘神州CTK相关磷酸化抗体推荐 | ||
| 货号 | 抗体名称 | 应用 |
| 109511-R0056 | Phospho-Stat3 (Tyr705) Antibody, Rabbit MAb | WB |
| 111168-R0044 | Phospho-Stat6 (Tyr641) Antibody, Rabbit MAb | WB |
| 111160-R0021 | Phospho-Stat5 (Tyr694) Antibody, Rabbit MAb | WB |
| 111160-R0023 | Phospho-Stat5 (Tyr694) Antibody, Rabbit MAb | WB, IHC |
【参考文献】
1. Wadsworth, P. A. et al. JAK2 regulates Nav1.6 channel function via FGF14Y158 phosphorylation. Biochim Biophys Acta Mol Cell Res, 2020.
2. Kavanagh, M. E. et al. Selective inhibitors of JAK1 targeting an isoform-restricted allosteric cysteine. Nat Chem Biol, 2022.
3. Zheng, L. et al. Inhibition of Pyk2 and Src activity improves Cx43 gap junction intercellular communication. J Mol Cell Cardiol, 2020.